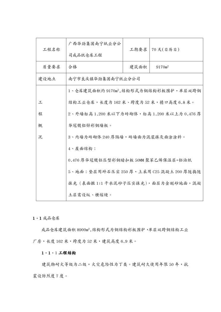
本站正式发布了《仓库管理成品仓库施工组织设计新》文档,文档详细内容可下载阅读。
仓库管理成品仓库施工组织设计新仓库管理成品仓库施工组织设计新仓库管理成品仓库施工组织设计新仓库管理成品仓库施工组织设计新仓库管理成品仓库施工组织设计新
download

声明:本站所有文章,如无特殊说明或标注,均为本站原创发布。任何个人或组织,在未征得本站同意时,禁止复制、盗用、采集、发布本站内容到任何网站、书籍等各类媒体平台。如若本站内容侵犯了原著者的合法权益,可联系我们进行处理。