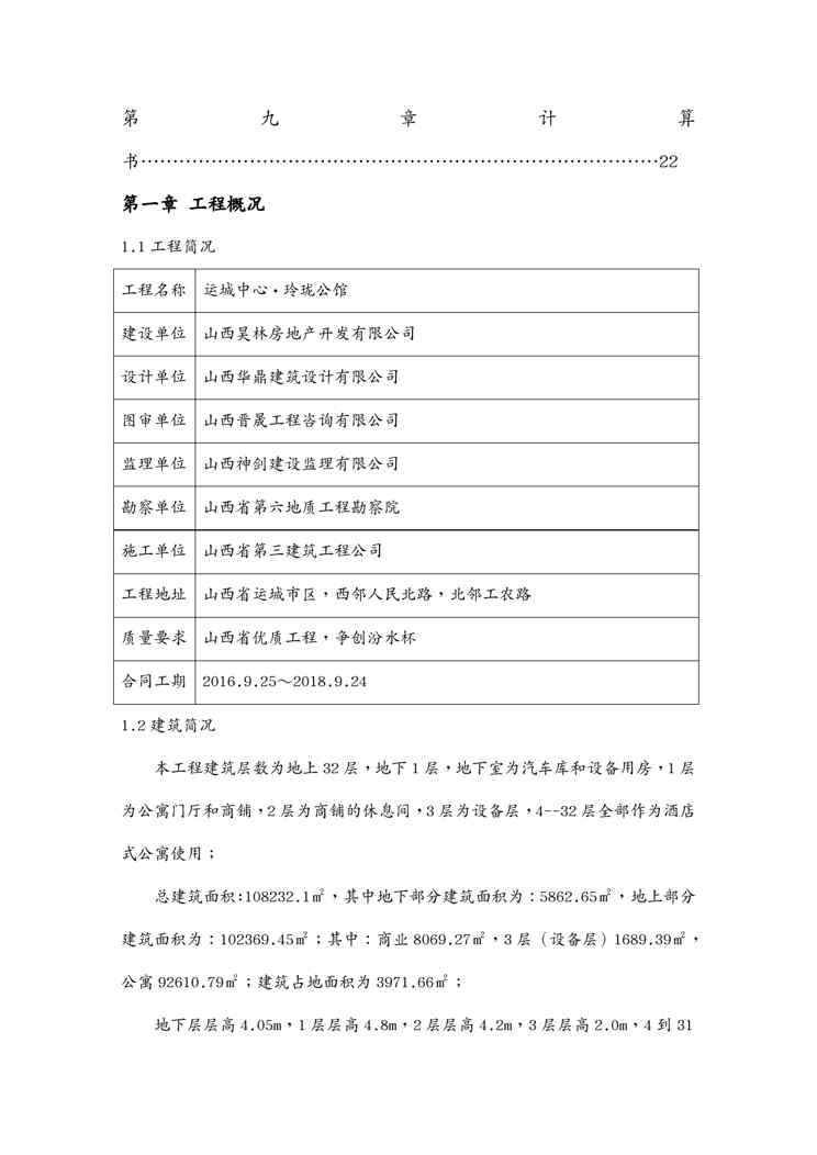
本站资深用户发布了最新的《{营销方案}碗扣式脚手架模板施工方案》文档,以下内容为预览,详细内容可下载阅读。 声明:本站所有文章,如无特殊说明或标注,均为本站原创发布。任何个人或组织,在未征得本站同意时,禁止复制、盗用、采集、发布本站内容到任何网站、书籍等各类媒体平台。如若本站内容侵犯了原著者的合法权益,可联系我们进行处理。
体系管理 工程管理 {安全生产管理}公路工程施工企业主要负责人和安全生产管理人员精简版 本站资深用户发布了最新的《{安全生产管理}公路工程施工企业主要负责人和安全生产管... 5 月前 0 0 137 0