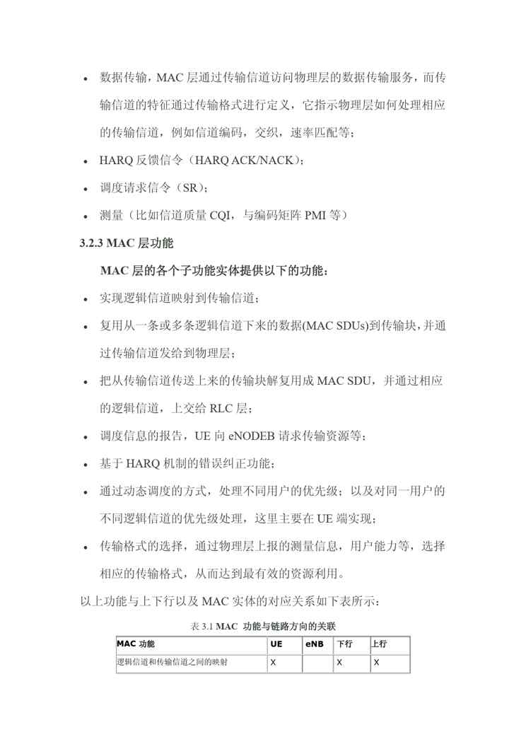
本站资深用户发布了最新的《LTE MAC 协议 第三章 LTE MAC协议解读》文档,以下内容为预览,详细内容可下载阅读。
LTE MAC 协议 第三章 LTE MAC协议解读LTE MAC 协议 第三章 LTE MAC协议解读LTE MAC 协议 第三章 LTE MAC协议解读LTE MAC 协议 第三章 LTE MAC协议解读LTE MAC 协议 第三章 LTE MAC协议解读
download

声明:本站所有文章,如无特殊说明或标注,均为本站原创发布。任何个人或组织,在未征得本站同意时,禁止复制、盗用、采集、发布本站内容到任何网站、书籍等各类媒体平台。如若本站内容侵犯了原著者的合法权益,可联系我们进行处理。