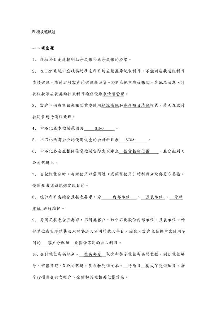
本站资深用户发布了最新的《(财务知识)财务题库》文档,以下内容为预览,详细内容可下载阅读。 声明:本站所有文章,如无特殊说明或标注,均为本站原创发布。任何个人或组织,在未征得本站同意时,禁止复制、盗用、采集、发布本站内容到任何网站、书籍等各类媒体平台。如若本站内容侵犯了原著者的合法权益,可联系我们进行处理。
家居装修 工程管理 【财务管理预算编制 】某某某某市房屋建筑与装饰工程预算定额说明加注 本站正式发布了《【财务管理预算编制 】某某某某市房屋建筑与装饰工程预算定额说明加... 1 周前 0 0 380 0
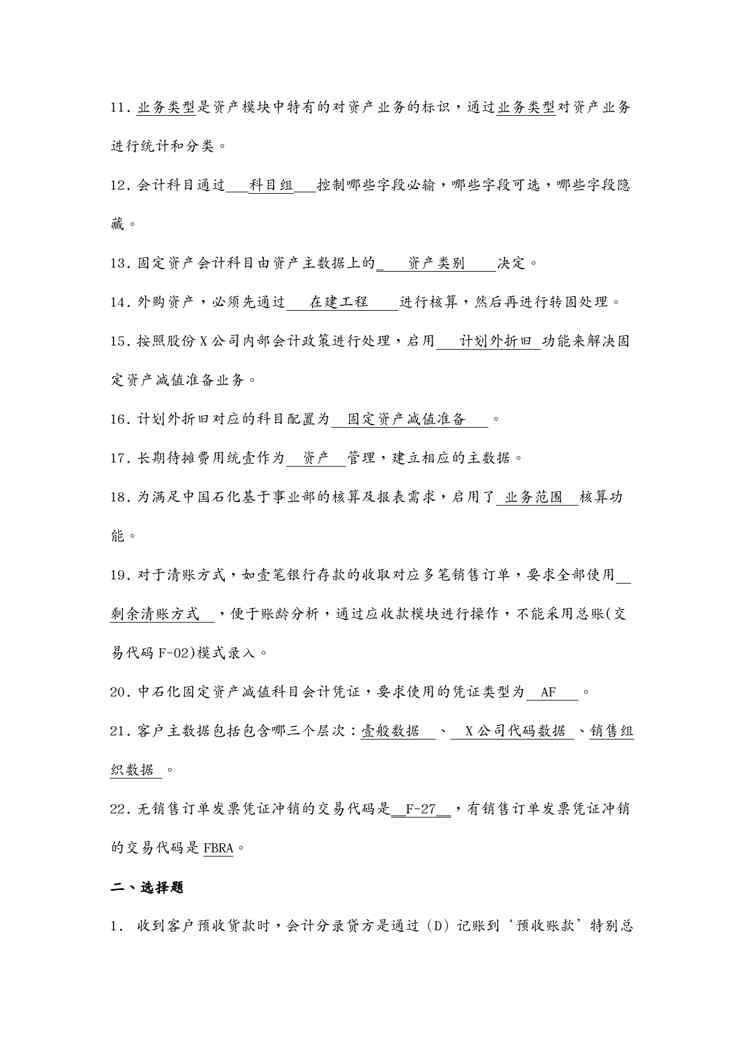
冶金钢铁 工程管理 {工厂管理运营管理}山东某工业厂房钢网架施工组织设计地面拼装整体吊装 本站资深用户发布了最新的《{工厂管理运营管理}山东某工业厂房钢网架施工组织设计地... 2 周前 0 0 441 0