本站正式发布了《建筑工程管理信息工程系人才培养方案》文档,文档详细内容可下载阅读。 声明:本站所有文章,如无特殊说明或标注,均为本站原创发布。任何个人或组织,在未征得本站同意时,禁止复制、盗用、采集、发布本站内容到任何网站、书籍等各类媒体平台。如若本站内容侵犯了原著者的合法权益,可联系我们进行处理。
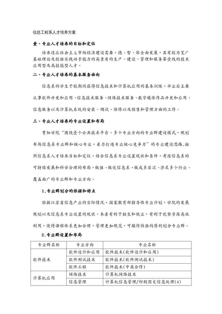
冶金钢铁 工程管理 {品质管理品质培训}客运专线铁路工程施工质量验收标准及内业讲义培训7390132523 不久前,最新文档《{品质管理品质培训}客运专线铁路工程施工质量验收标准及内业讲义... 3 月前 0 0 529 0