不久前,最新文档《{人力资源知识}水泥基复合膨胀玻化微珠外墙保温工程施工方案》全文正式在本站发布,感兴趣的用户可以下载阅读。 声明:本站所有文章,如无特殊说明或标注,均为本站原创发布。任何个人或组织,在未征得本站同意时,禁止复制、盗用、采集、发布本站内容到任何网站、书籍等各类媒体平台。如若本站内容侵犯了原著者的合法权益,可联系我们进行处理。
服饰服装 研究报告 2018版北京专业承包建筑行业企业税金总额(按资质等级划分)分析报告 不久前,最新文档《2018版北京专业承包建筑行业企业税金总额(按资质等级划分)分... 1 年前 0 0 1.4K 0
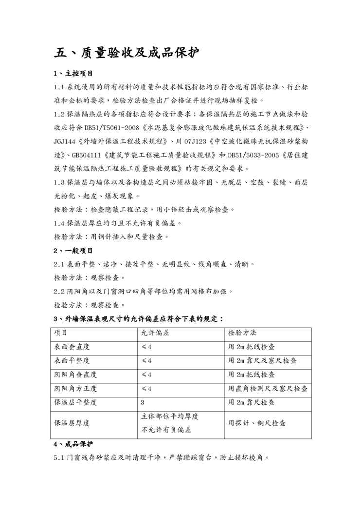
工程管理 建筑施工 {标书投标}五河县中小企业产业园二期建设项目市政基础设施工程施工招标文件某某某上网 本站正式发布了《{标书投标}五河县中小企业产业园二期建设项目市政基础设施工程施工... 7 天前 0 0 351 0