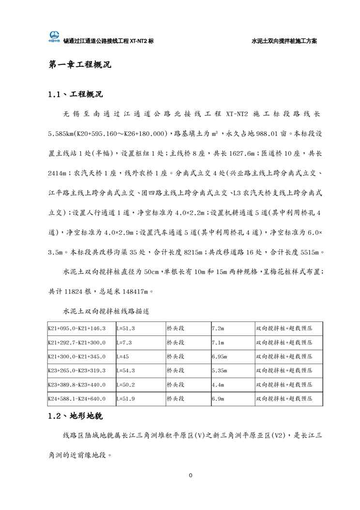
本站资深用户发布了最新的《{企业通用培训}水泥土双向搅拌桩施工方案讲义》文档,以下内容为预览,详细内容可下载阅读。 声明:本站所有文章,如无特殊说明或标注,均为本站原创发布。任何个人或组织,在未征得本站同意时,禁止复制、盗用、采集、发布本站内容到任何网站、书籍等各类媒体平台。如若本站内容侵犯了原著者的合法权益,可联系我们进行处理。
石油化工 研究报告 2018版云南连锁零售矿产品、建材及化工产品批发基本情况专题研究报告 不久前,最新文档《2018版云南连锁零售矿产品、建材及化工产品批发基本情况专题研... 9 月前 0 0 418 0