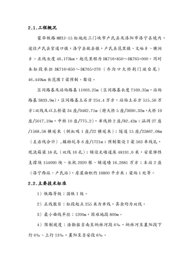
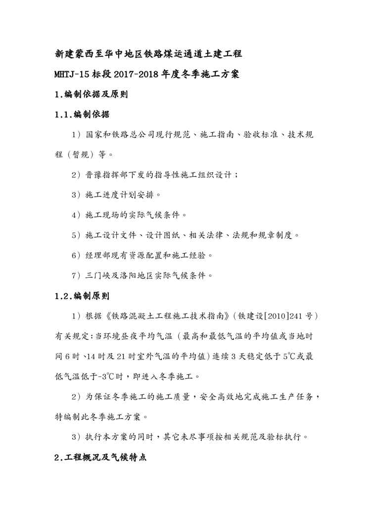
本站资深用户发布了最新的《{企业通用培训}铁路标冬季施工方案讲义》文档,以下内容为预览,详细内容可下载阅读。 声明:本站所有文章,如无特殊说明或标注,均为本站原创发布。任何个人或组织,在未征得本站同意时,禁止复制、盗用、采集、发布本站内容到任何网站、书籍等各类媒体平台。如若本站内容侵犯了原著者的合法权益,可联系我们进行处理。
建筑施工 投资理财 甘肃省外商投资建筑业企业(按登记注册类型)所有者权益情况数据分析报告2019版 本站正式发布了《甘肃省外商投资建筑业企业(按登记注册类型)所有者权益情况数据分析... 8 月前 0 0 770 0