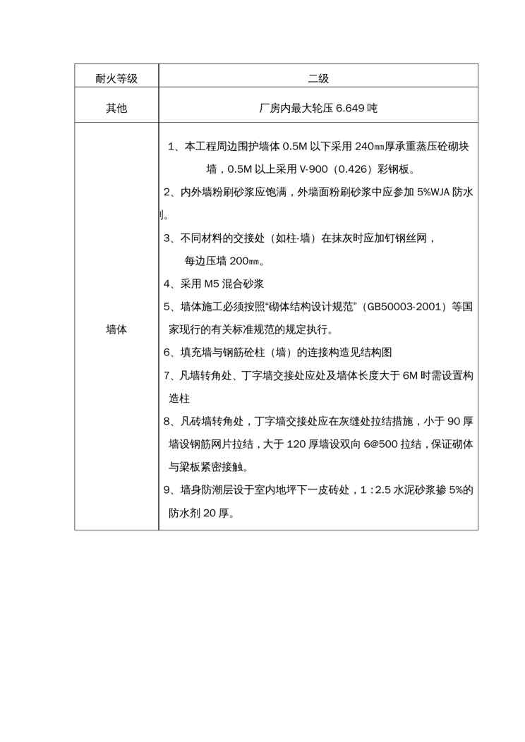
本站资深用户发布了最新的《{工厂管理运营管理}钢结构厂房轻钢厂房专项施工方案DOC30页》文档,以下内容为预览,详细内容可下载阅读。 声明:本站所有文章,如无特殊说明或标注,均为本站原创发布。任何个人或组织,在未征得本站同意时,禁止复制、盗用、采集、发布本站内容到任何网站、书籍等各类媒体平台。如若本站内容侵犯了原著者的合法权益,可联系我们进行处理。
建筑施工 研究报告 2018版北京股份制建筑行业企业应收工程款及企业亏损情况分析报告 本站正式发布了《2018版北京股份制建筑行业企业应收工程款及企业亏损情况分析报告... 2 周前 0 0 1.9K 0