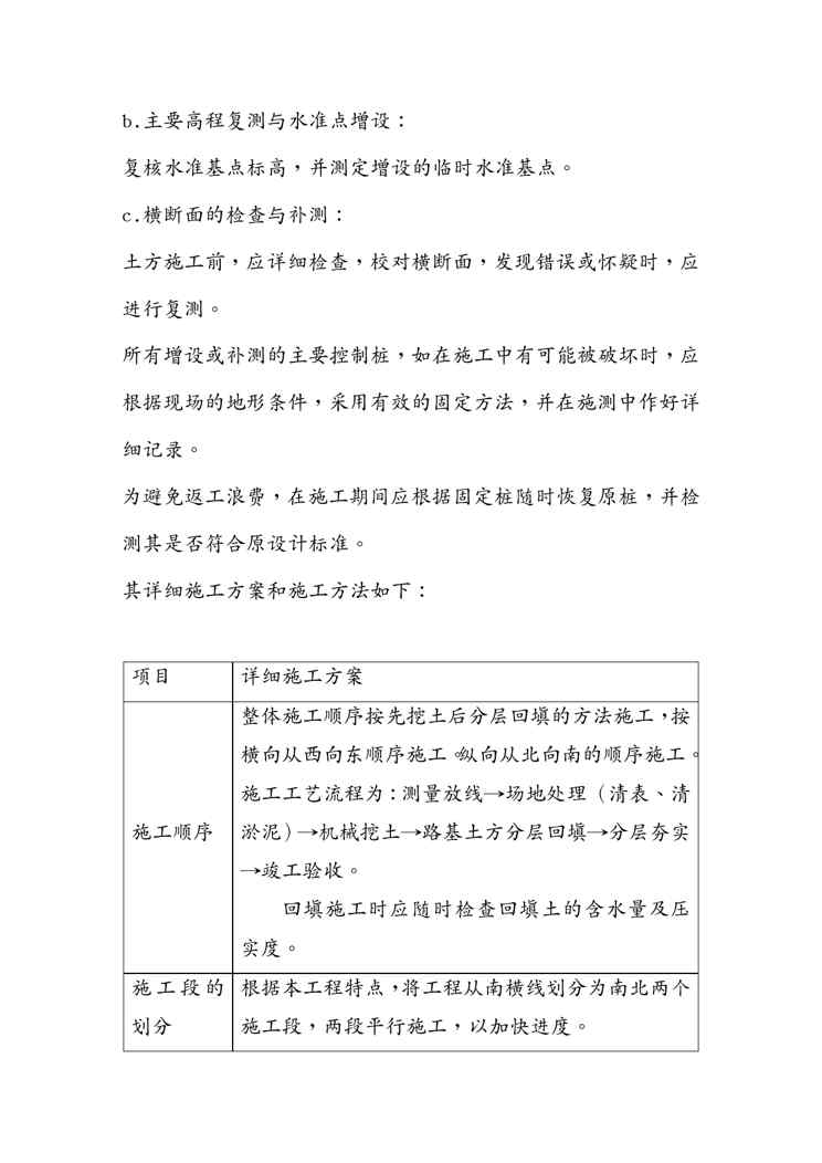
本站资深用户发布了最新的《{营销方案}某中学新校区土方施工方案》文档,以下内容为预览,详细内容可下载阅读。 声明:本站所有文章,如无特殊说明或标注,均为本站原创发布。任何个人或组织,在未征得本站同意时,禁止复制、盗用、采集、发布本站内容到任何网站、书籍等各类媒体平台。如若本站内容侵犯了原著者的合法权益,可联系我们进行处理。
人工智能 建筑施工 河南省洛阳新安县规模以上工业主要指标和建筑业总产值数据分析报告2019版 本站正式发布了《河南省洛阳新安县规模以上工业主要指标和建筑业总产值数据分析报告2... 12 月前 0 0 302 0