本站正式发布了《企业组织设计12层施工组织设计》文档,文档详细内容可下载阅读。 声明:本站所有文章,如无特殊说明或标注,均为本站原创发布。任何个人或组织,在未征得本站同意时,禁止复制、盗用、采集、发布本站内容到任何网站、书籍等各类媒体平台。如若本站内容侵犯了原著者的合法权益,可联系我们进行处理。
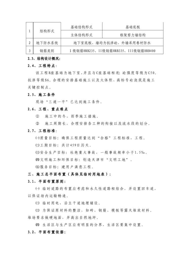
行业资料 计算机 {项目管理项目报告}张家界娄水温泉度假区温泉中心提质改扩建项目室内改造工程施工技术标 本站正式发布了《{项目管理项目报告}张家界娄水温泉度假区温泉中心提质改扩建项目室... 5 天前 0 0 164 0