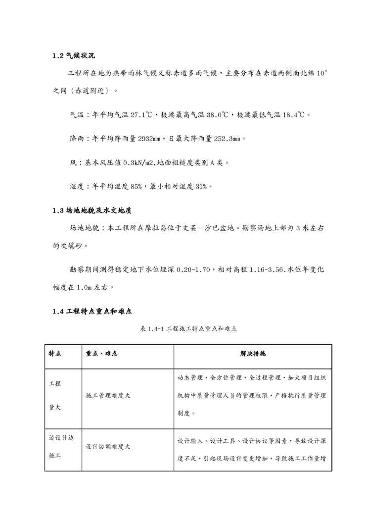
本站资深用户发布了最新的《仓库规范管理全厂性仓库施工方案》文档,以下内容为预览,详细内容可下载阅读。 声明:本站所有文章,如无特殊说明或标注,均为本站原创发布。任何个人或组织,在未征得本站同意时,禁止复制、盗用、采集、发布本站内容到任何网站、书籍等各类媒体平台。如若本站内容侵犯了原著者的合法权益,可联系我们进行处理。
技术资料 服饰服装 {品质管理质量控制}裱糊与软包细部工程幕墙工程施工标准及质量控制要点 不久前,最新文档《{品质管理质量控制}裱糊与软包细部工程幕墙工程施工标准及质量控... 2 年前 0 0 1.2K 0